2026世界杯官网
欢迎访问2026世界杯官网网站!
学校首页
MPACC
MEM
网站首页
学院新闻
通知公告
学术动态
荣誉展示
学院概况
学院简介
历史沿革
学院领导
组织结构
职能委员会
规章制度
党群工作
党建思政
支部动态
工会工作
师资队伍
在职教师
博导风采
硕导风采
教学团队
教学名师
本科生教育
专业介绍
培养方案
教学管理
质量工程
规章制度
实验中心
学科建设
学科设置
学科平台
研究所
学术团队
科研项目
科研成果
研究生教育
学术硕士学位点
专业硕士学位点
培养方案
培养管理
学团工作
学生工作
共青团工作
招生就业
政策法规
招生计划
就业指导
校友天地
校友风采
毕业留念
当前位置:
网站首页
>>
学科建设
>>
科研成果
>> 正文
科研成果
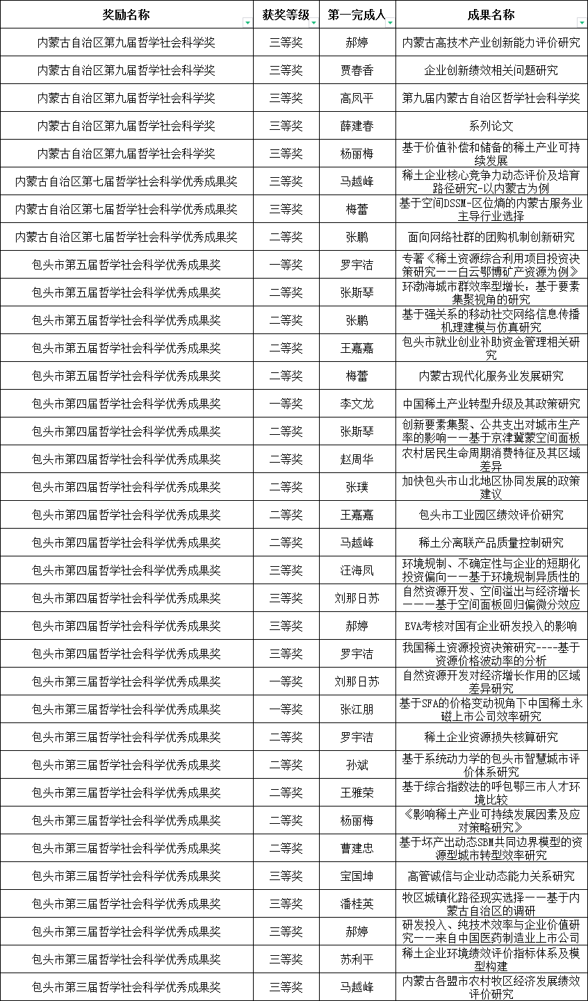
学院教师学术成果获奖简况
时间:2023-07-27 12:03 浏览数:次
上一条:
世界杯官网教师承担科研项目成果得到国家一级学会高度评价
下一条:
2019年学院科研统计